Unsere Liga-Schiedsrichter*innen

 

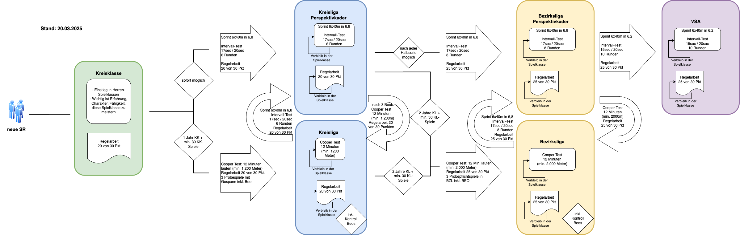
Unsere Liga-Schiedsrichter*innen sind von der Kreisklasse bis zur Bezirksliga im Einsatz. Die Kreisklasse bietet die Möglichkeit erste Erfahrungen im Herren-Bereich zu sammeln und sich für die Kreis- und Bezirksliga zu qualifizieren. Diese Spiele findet bereits im Schiedsrichter*innen-Team statt.
Grundsätzlich kann jede/r Schiedsrichter/-in, auch die neu ausgebildeten, von Beginn an als Schiedsrichter-Assistent/in in diesen Spielklassen mitgehen und sich dadurch als Schiedsrichter/in weiterentwickeln.

Zur Qualifizierung als Liga-Schiedsrichter*in gibt es je nach Liga und der Frage, ob man im Aufstiegskader ist oder nicht unterschiedliche Qualifikationen, die in jeder Saison neu zu erfüllen sind. Diese Qualifikationen sind in allen acht Schiedsrichter-Bezirken in Hamburg identisch.

Neben diesen Qualifikationsrichtlinien entscheiden Beobachtungen, die Teilnahme an Lehrabenden und die Ansetzbarkeit mit über Aufstiege.

Anbei erhaltet Ihr die Übersicht der zu erfüllenden Qualifikationen - Bitte beschäftigt euch bereits zu Saisonbeginn mit den Prüfungsrichtlinien und findet heraus welche Qualifikationen Ihr zu erfüllen habt. Wir freuen uns auf eure Teilnahme bei unseren angebotenen Lehrgängen, Lauftest, Regeltests etc.

 

Wichtige Information:


Seit März 2024 gelten in den Kadern Kreisklasse, Kreisliga und Bezirksliga  mit Aufstieg die folgenden Zeiten:
6 Sprints à 40m in unter 6,8 Sekunden

Langstrecke 75m in 17 Sekunden / 25m in 20 Sekunden

Die Zeiten sind einfacher zu schaffen als in den Jahren zuvor.

 

2025 03 20 Diagramm Lk Aufstiege 2025 Png
Bild – 328,7 KB 268 Downloads

 

Aus Datenschutzgründen verzichten wir an dieser Stelle an einer Auflistung alle Schiedsrichter*innen im Liga-Bereich.

Wer Fragen zu seiner aktuellen Spielklasseneinteilung hat meldet sich bitte aktiv beim BSA Vorstand.